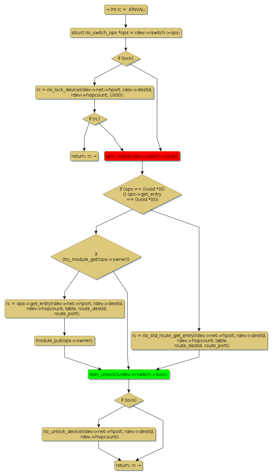
Instance Verification Kit (IVK)
spin lock @ [40422+32+/linux-3.19-rc1/drivers/rapidio/rio.c]
Instance Signature: lock
|
The Matching Pair Graph:
|
|
Function Name
|
Control Flow Graph (CFG)
|
Events Flow Graph (EFG)
|
Source Correspondence
|
|
rio_route_get_entry
|
|
|
[40121+19+/linux-3.19-rc1/drivers/rapidio/rio.c]
|